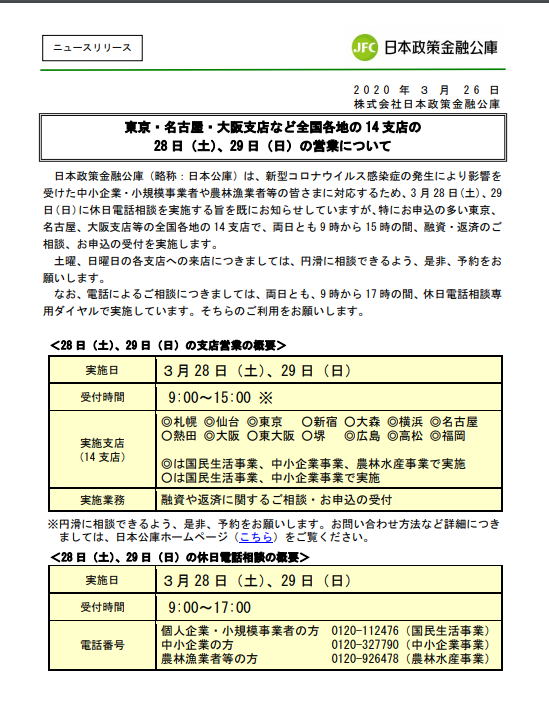
日本政策金融公庫は、明日、明後日の28日、29日は14支店で営業されます。
コロナの影響を受けている方は是非行って、申し込んでください。
会社が潰れて、路頭を迷うのであれば借りるべきです。
。
https://www.jfc.go.jp/n/release/pdf/topics_200326a.pdf

コロナについての対応 日本政策金融公庫
コロナ 経済対策
2020.03.27
日本政策金融公庫は、明日、明後日の28日、29日は14支店で営業されます。
コロナの影響を受けている方は是非行って、申し込んでください。
会社が潰れて、路頭を迷うのであれば借りるべきです。
。
https://www.jfc.go.jp/n/release/pdf/topics_200326a.pdf